首页
关于我们
新闻动态
业务范围
经典案例
律师团队
联系我们
关于我们
新闻动态
业务范围
经典案例
合作团队
联系我们
新闻动态
返回列表
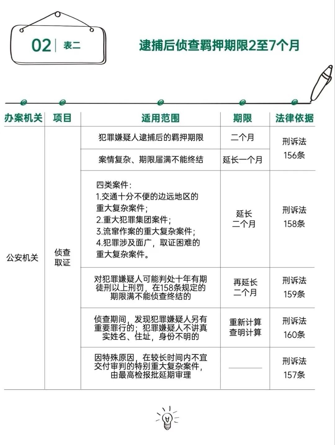
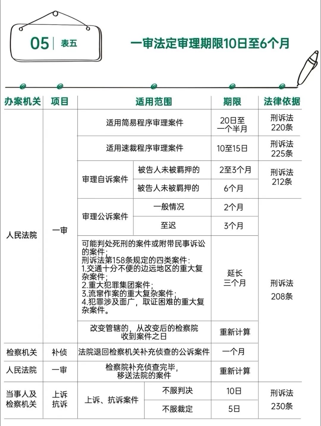
刑事案件流程梳理(图解)
时间:2024-09-12
发布人:管理员
详解版
上一条:
明知酒驾仍搭车,发生车祸谁担责?
下一条:
月满中秋·情满光法
合作伙伴
联系我们
电话:0377-68580001 15688170001
Q Q:
邮箱:nanyangguangfa@163.com
地址:河南省南阳市宛城区仲景路长安一号写字楼A座22楼
版权所有 河南光法(南阳)律师事务所 备案号:
豫ICP备20004443号-2
豫公网安备41130202000463号